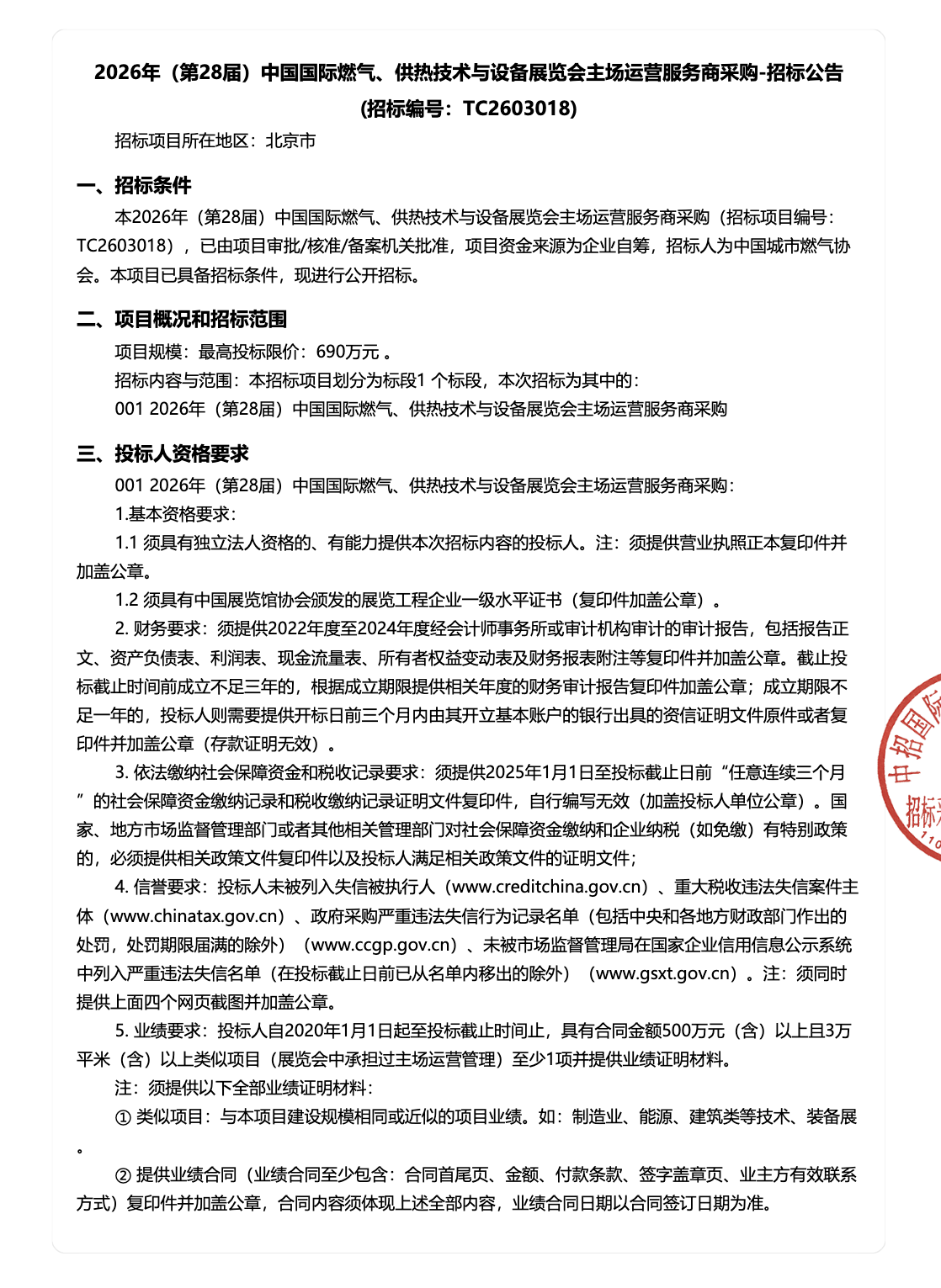
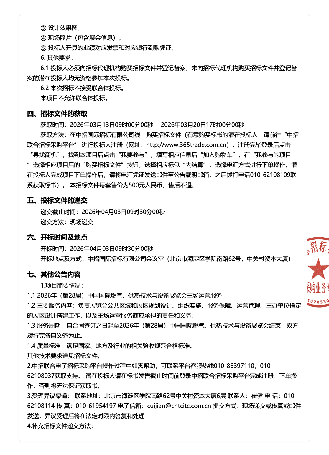
展会通知
2026年(第28届)中国国际燃气、供热技术与设备展览会主场运营服务商招标工作已开始
来源:中国城市燃气协会 发布日期:2026-03-17
中国城市燃气协会将于2026年10月在陕西省西安市举办“2026年(第28届)中国国际燃气、供热技术与设备展览会”,展览会主场运营服务商招标工作已开始。



本项目招标公告已发布在“中国招标投标公共服务平台”,2026年(第28届)中国国际燃气、供热技术与设备展览会主场运营服务商采购-招标公告,网址:https://ctbpsp.com/#/bulletinDetail?uuid=3a266ae8-2ca4-4cfb-932b-b9bb2e05eec6&inpvalue=2026%E5%B9%B4%EF%BC%88%E7%AC%AC28%E5%B1%8A%EF%BC%89%E4%B8%AD%E5%9B%BD%E5%9B%BD%E9%99%85%E7%87%83%E6%B0%94%E3%80%81%E4%BE%9B%E7%83%AD%E6%8A%80%E6%9C%AF%E4%B8%8E%E8%AE%BE%E5%A4%87%E5%B1%95%E8%A7%88%E4%BC%9A%E4%B8%BB%E5%9C%BA%E8%BF%90%E8%90%A5%E6%9C%8D%E5%8A%A1%E5%95%86%E9%87%87%E8%B4%AD&dataSource=0&tenderAgency=
招标文件获取时间截止到2026年3月20日17时,项目将于2026年4月3日9时30分在中招国际招标有限公司会议室(北京市海淀区学院南路62号,中关村资本大厦)开标。
点击下载招标公告:
2026年(第28届)中国国际燃气、供热技术与设备展览会主场运营服务商采购-招标公告
